“软件危机”引发的模型碰撞
- 2020-04-16 16:24:00
- yanruiyu 原创
- 5572
20世纪50年代,软件诞生。 随着软件技术的发展,在软件开发及维护过程中,一系列问题逐渐浮出水面。关于如何开发软件,以满足不断增长、日趋复杂的需求;如何维护数量不断膨胀的软件产品;软件开发活动高难度、高风险、高失败率的特性等,这些问题都暴露出编写可供检验的、正确的计算机程序的困难程度较高。
1968年,北大西洋公约组织(NATO)针对这一系列问题提出 “软件危机”一词。同时针对“软件危机”,NATO在1968、1969年连续召开两次会议,提出了“软件工程”的概念。“软件工程”作为“软件危机”的解决方法而被提出,人们开始研制和使用软件工具,用以辅助进行软件 项目管理与技术生产。
“软件危机”的出现促使软件开发过程中各个模型涌现,它们之间产生了不同碰撞,摩擦出新的火花:
1.瀑布模型
瀑布模型(又称预测模型)要求软件开发由需求说明为起,进行分析、软件设计、编码、测试,最后进行系统运行与维护。
- 优点:
瀑布模型要求项目进程按照一定标准,按部就班,各个环节层层推进,最终交付完整的成品。
- 局限:
标准化模式导致只适合需求明确的项目,以及对于急需交付的项目也并不适合。
2.能力成熟度模型
能力成熟度模型(Capability Maturity Model for Software,简称CMM)的核心是将软件开发视为一个过程,并根据这一原则对软件开发和维护进行过程监控和研究,以使其更加科学化、标准化,使企业能够更好地实现商业目标。 模型分为五个梯级:初始的、可重复的、被定义的、被管理的、优化的,软件开发过程中使软件组织不断走向成熟。这一特点对开发模式的大规模推广和应用起到了推动作用。
- 优点:
对开发和维护过程进行监控,有效改进软件质量;
提高软件产品生产率。
- 局限:
相对关注于部分架构,没有考虑总体成果。
3.快速原型模型
为了适应客户需求的不确定性、变更性,产生了快速原型模型(Rapid Prototype Model)。快速原型是在开发真实系统之前,构造一个原型。这一原型用来获取用户需求的,或是用来试探设计是否有效的。一旦需求或设计确定下来了,原型就将被抛弃。
- 优点:
相对快速地确定客户需求;
减少了开发过程中因客户需求变更产生的资源浪费,节省人力、时间成本。
- 局限:
快速原型因满足不到客户的需求而产生的浪费;
快速原型不能被长期循环使用。
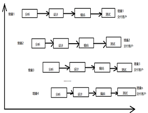
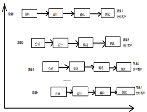
4.增量模型
增量模型(Incremental Model)融合了瀑布模型的基本成分和原型实现的迭代特征,采用随着日程时间的进展而交错的线性序列,每一个线性序列产生软件的一个可发布的“增量”。强调 每一个增量均可产生一个产品,第一个增量往往是核心的产品,即实现了基本需求。
- 优点:
可以在较短时间内交付第一个版本;
每个增量系统分担风险。
- 局限:
每个小增量组合成的系统较为复杂,管理难度提高;
增量之间会互相产生影响,导致整个系统的不稳定;
用户需求的变更会导致后续每个增量发生改变。
5.螺旋模型
螺旋模型(Spiral Model)将瀑布模型和快速原型模型结合起来,弥补了两种模式的不足,强调对软件开发的风险分析。模型要求每一周期都包括 需求定义、风险分析、工程实现和用户评估四个阶段,由这四个阶段进行迭代。
- 优点:
以产品质量为首要目标;
强调风险分析,降低容错率;
支持用户需求的动态变化,方便用户参与软件开发的所有关键决策。
- 局限:
开发人员需要有较强的风险评估的经验。
软件开发者在开发软件工程模型的时候,希望兼顾各方, 既能提高软件的生产效率,又能降低软件开发成本,满足基本的功能需要,例如:产品功能强、性能好、按期交付使用、易于用户操作和维护等。
实际上,软件工程就是要解决如何在用户要求的功能、质量、成本、进度之间取得平衡。因此,为了应对“软件危机”,先后涌现的模型在相互碰撞中,不断优化、改进,力求构建最理想的软件开发模型,解决“软件危机”,满足社会对软件全方位、不同应用领域的应用需求。
- 联系人:阿道
- 联系方式: 17762006160
- 地址:青岛市黄岛区长江西路118号青铁广场18楼
如果您有优秀的原创文章,欢迎添加联系人直接与我们联系,或通过下方邮箱发送投稿文章,一经采用,我们会付以一定的稿件报酬。
- 投稿邮箱: yanruiyu@easycorp.ltd
- 投稿标题:向 [敏捷开发] 网站投稿
- 稿件要求:与敏捷开发相关的任何内容
更多投稿相关请点击 更多进行了解~

